こんにちは、K2 College編集部です。
今回は、米国株に投資するキャピタル・インターナショナル「キャピタル・インベストメント・カンパニー・オブ・アメリカ ICA」について解説します。
最近はどうでしょうか。詳しく教えてください。
運用方針、組入銘柄など解説していきますので一緒に勉強しましょう。
- キャピタル・インベストメント・カンパニー・オブ・アメリカ ICAとは?
- 投資先、組み入れ銘柄
- 直近1年で+26.5%、3年で+73.1%
動画解説
キャピタル・インベストメント・カンパニー・オブ・アメリカ ICAとは?

企業の収益成長性や配当に着目し、主に米国の上場企業に投資します。キャピタル・グループのグローバルな調査力・運用力を活用し運用指図権限はグループ内企業に委託する事になります。日本でのファンド設定は2018年1月ですが、マザーファンドはキャピタル・グループ設立後最初に設定した投資信託で1934年に運用開始しています。
歴史あるファンドなんですね。
そうですね。騰落率が良くないとファンドが継続できないので歴史があるというのは一つポイントですね。
投資先、組み入れ銘柄


業種別構成比はバランスよく投資されていますが、比率、組み入れ上位はIT、その中でもFANG銘柄が多いですね。
投資先上位の中でも7位以下はFANG銘柄以外も入っているのでIT以外の成長も取り込めますね。
そうですね。ファンドマネージャーのバランス感覚はさすがだなと思います。
直近1年で+26.5%、3年で+73.1%


こちらのファンドは年1回決算(分配金なし)、年2回決算(分配金あり)の2種類がありますが、今回は年1回決算(分配金なし)の数値で解説します。直近1年で+26.5%、3年で+73.1%の騰落率になります。

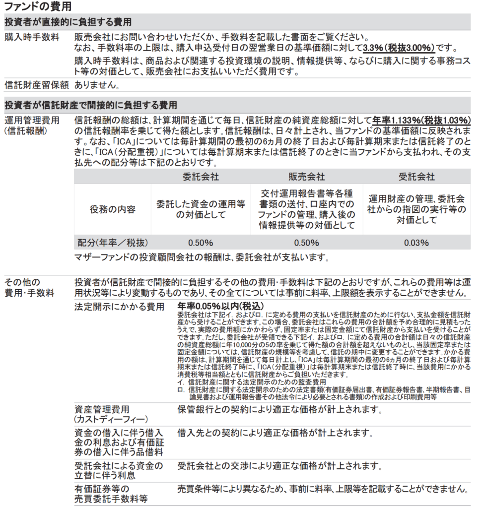
購入手数料は3.3%、毎年の管理費用は年1.133%、その他手数料もかかります。
1年、3年とS&P500よりも騰落率がいいですが、設定来では劣後していますね。このファンドは歴史があるので、本家米国ファンドの長期でのパフォーマンスはS&P500より良いのだと思いますが、日本ではマザーファンドに直接投資できませんし、かかる手数料が多いですからね。この点をどう考えるか悩むところです。
そうですね、一般的にインデックスファンドの方が手数料が安いので手数料考慮後のパフォーマンスがどうなのか確認する必要がありますね。インデックスファンドと比べてどうか?という点はどのファンドを見るときも使える視点です。投資する前に確認するようにしましょう。
【まとめ】投資するファンドを正しく選定しよう
いかがでしたでしょうか。米国株に投資するキャピタル・インターナショナル「キャピタル・インベストメント・カンパニー・オブ・アメリカ ICA」を取り上げて解説してみました。投資に慣れてきたら、外貨で海外での投資も検討していきましょう。
よくわかりました。
2023年の調整相場以降は、我々のようなIFAに相談して投資しましょう。
まとめ
- キャピタル・インターナショナル「キャピタル・インベストメント・カンパニー・オブ・アメリカ ICA」は米国株に投資するアクティブファンド
- 円はリスクということをしっかり考えよう
- ポートフォリオのバランスを考え、時間を味方に投資しよう
2023年の調整相場以降はショート(空売り)のできるヘッジファンドと株式相場と相関性の低いオルタナティブへの投資をしましょう。ただこの二つは国内ではほとんど取り扱いがないので、直接海外(オフショア)へ投資をしましょう。
※『海外投資入門書(マニュアル)』はこちら(無料)【NEW】
著者プロフィール

-
投資家、現役証券マン、現役保険マンの立場で記事を書いています。
K2アドバイザーによって内容確認した上で、K2公認の情報としてアップしています。
最近の投稿
この投稿へのトラックバック: https://media.k2-assurance.com/archives/25604/trackback




















